未來最容易被AI取代的職業

2025/12/9 上午11:22

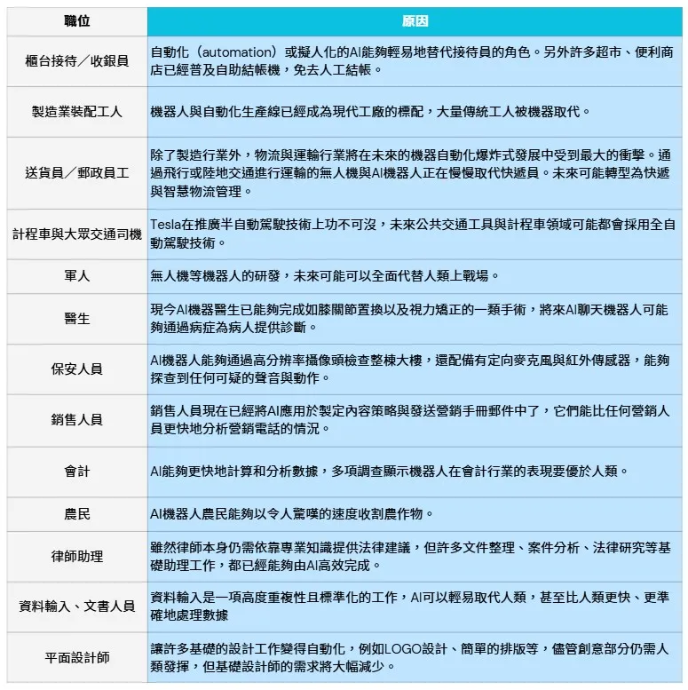
未來最容易被AI取代的職業

AI浪潮席捲而來,重複性高、性質單一的工作正面臨被AI取代的危機

該現象不僅對人力市場造成衝擊,也成為影響學生們選擇未來科系的重要指標,聯合新聞網曾報導,一名成績可以上北一女的學生選擇就讀大安高工,顛覆「唯有讀書高」的古板思想。馬斯克與比爾蓋茲也曾直言,AI在技術表現上精細且穩定,最有可能取代醫生行業。

資料來源/techonfire、東森財經  製表/聯合新聞網

文組生沒有未來?他們分享自己的「最強優勢」

面臨可能逐漸被AI取代的未來,大多數人更不看好「文組生」的出路,認為學理工、成為「製作AI的人」才是唯一正解。面對被唱衰的未來,《udn文教》採訪的5位文組學生其實都並不擔憂,指出「情感」就是人類最無法撼動的優勢。

並非「理組生才吃香」 專訪學生這樣看

就讀奢侈品管理與行銷的以勒指出,在奢侈品產業中,AI的確有可能取代某部分,例如用NFC Tools可以快速辨識奢侈品是否正版,但奢侈品產業注重故事包裝、情感連結以及公益,而文組最大優勢是「創意」,舉辦現場活動時也不可能只放幾台機器就好,客戶想要的是沉浸式體驗,這些都不是AI能取代的。

鑽研社會學的國維直言,不需去區分文、理組,各科系都在面臨AI的衝擊,而「感受」是人類獨有的痕跡,以媒體業為例,當記者製作深度報導時,採訪的互動、彼此給出的共情、抓住言詞的枝微末節追問細節,這些情感的傳達AI做不到,「人類會渴望與人的接觸,而非冰冷的機器」。

學表演的婕希則認為,未來人類會更喜歡具有真實性、有情感的東西,影像產業某些部分可以透過AI協助,但舞台需要真實人類的表演才能傳遞價值,導演、編劇這類「幕後控制者」在未來反而會更加重要。AI最大的劣勢在於沒有情感,因此例如師生、醫病等注重人際關係的職業難以被AI代替。

就讀「文組中的文組」:中文系的家維對於用字遣詞的拿捏更是相當有自信,人類的情感思維相當複雜、無法被量化,表達得不好就無法準確傳達心意,同件事讓十個人敘述可能會產生一百種想法,家維直言,文組生的優勢,就是可以描寫細膩的情感、精準形容人性。

簡簡則對幼保領域很有信心,「不會發生AI在教室帶孩子,然後園長跟我說『有它(AI)就好,你回家吧』的事情」,幼童無法明確表達自己的需求,照護、教養過程難以預測,依靠大數據的AI無法隨機應變,仍需要經驗豐富的人類照顧者給予關注。

AI成為「基本功」 其餘技能也不能忽視

學習AI已是發展趨勢,以勒直言,「就像國中學歷一樣,不可能沒有」,自己就讀高中的弟弟學校也已經有開設AI相關課程;國維也表示,生成式AI的紅利會逐漸減少,就像會打字一樣,最終在職場上「會操作AI」只是一項基本技能。心繫教育的家維認為,為人師表更該學習怎麼正確使用AI,未來才能教給孩子們正確的觀念,讓莘莘學子不會在學習初期就被AI誤導,而是培養出正確的學術倫理觀念。

但AI以外的技能、軟實力、個人特質等仍不可忽視,AI 新創公司 iKala 執行長程世嘉認為「文字、溝通、寫作、閱讀的能力,是AI時代不變的能力」,現在文組生不需要學習繁複的程式語言,只要用人類習慣的互動方式和機器溝通,就能讓自己的產出加倍加速,而且有文化底蘊加成,創作會更精美、更有意義。

除了跟上世代腳步學會準確操作AI,理工科以外的技能也很重要。以勒舉例,若是沒有一定的色彩學、影像處理、光學等知識基礎,就沒辦法正確的對AI下指令,產出的圖像不盡理想,也無法判別生成內容是好是壞。同樣的邏輯也能套用在學習語言上,雖然現在有各種翻譯AI,AirPods Pro 3也推出「即時翻譯」的功能,但以勒認為,自己學會一門語言,才能更融入對話,也更能即時判斷對錯,還能刺激大腦靈活運轉,「在有動腦的情況下使用AI是如虎添翼」。

婕希則提到,其實AI和所有人類一樣,只不過是競爭者之一,重要的是在某個領域內「做到專精」,就不怕被AI或其他人取代。

未來大學生與AI的關係

展望未來大學生與AI之間的關係,婕希和家維都心懷憂慮,平時會輔導學童作文的家維觀察,現今短影音發展氾濫,已經逐步影響孩子用字遣詞、撰寫長篇文章的能力,學童若在尚未建構思維的時期就接觸到生成式AI,可能會更懶得花時間思考,導致在學業上依賴AI的情形更普遍;婕希則放眼教育界,她認為,如果教育環境沒有因應改變,學生們不只會喪失獨立思考、解決的能力,還可能因為過度依賴和AI聊天,影響現實中的人際關係。

以勒覺得以後AI與生活工作只會更緊密,建議要讓學生提早學習AI工具,才能更好的適應銜接,避免盲目使用;國維則呼籲,「走入社區,深入在地;捲起袖子,弄髒雙手」,還是要和真實的人類多多交流,不要只透過網路看世界,要親身經歷才能體會到最真實的感受與感動。

學長姐有話要說!在AI時代之下 給未來大學生的一句話 在AI浪潮翻湧之際,他們也留下叮嚀,想告訴即將踏上旅途的你—— https://topic.udn.com/newstopic/2025edu_AI/206#main


0 則留言